| নং | শিরোনাম | সেবার ধাপ | কার্যকলাপ |
|---|---|---|---|
| | |||
| ১ | অর্পিত সম্পত্তির মালিকানা পরিবর্তনসহ নবায়ন | দেখুন | |
| ২ | অর্পিত সম্পত্তির নবায়ন | দেখুন | |
| ৩ | হাটবাজারে চান্দিনা ভিট নাম পরির্বতন সহ নবায়নের প্রসেস ম্যাপ | দেখুন | |
| ৪ | হাটবাজারে চান্দিনা ভিট একসনা বন্দোবস্তের প্রসেস ম্যাপ | দেখুন | |
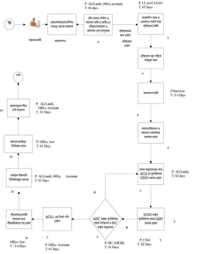
| ৫ | ভূমিহীনদের মাঝে কৃষি খাস জমি বন্দোবস্তের প্রসেস ম্যাপ | দেখুন | |
| ৬ | নামজারী ও জমাখারিজ প্রসেস ম্যাপ | দেখুন | |
| ৭ | নামজারী ও জমা খারিজ কেসের ডুপ্লিকেট পর্চা প্রদানের প্রসেস ম্যাপ | দেখুন | |
| ৮ | অকৃষি খাসজমি বন্দোবস্তের প্রসেস ম্যাপ | দেখুন |